欢迎您的来访!有源码,好建站(www.codehy.com)源码海洋为您提供快速建站平台.

7222-开关电源管理芯片,约310种 各类芯片资料,涵盖几乎所有电源

7222-开关电源管理芯片,约310种 各类芯片资料,涵盖几乎所有电源
  • 源码类型:国产软件
  • 授权方式:商业源码
  • 源码大小:20 MB
  • 需要金币:1 金币
  • 运行环境:Win2003,WinXP,Win2000,Win9X
  • 源码等级:★★★☆☆
  • 发布时间:2024-09-07
  • 下载次数:
  • 金币说明:5元5|10元10|30元100|100元1000|更多
  • 在线冲值:点击在线冲值
  • 源码标签:
  • 查看或解压密码:
  • 网盘提取密码:
源码介绍

7222-开关电源管理芯片,约310种 各类芯片资料,涵盖几乎所有电源

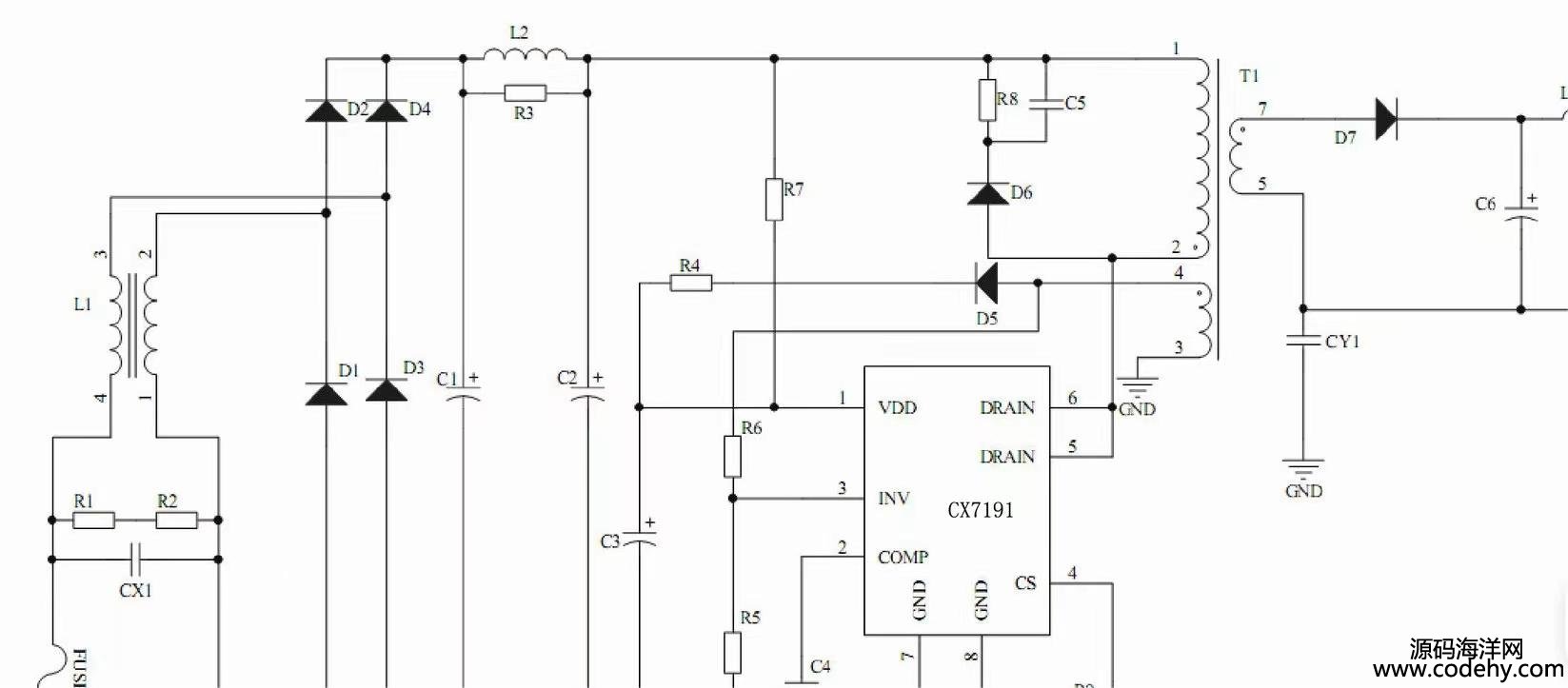
开关电源管理芯片,约310种 各类芯片资料,涵盖了当今几乎所有电源,芯片名称和引脚功能一目了然,是修理好帮手在也不用愁找不到资料了不提供技术支持,虚拟物品售出不退

 

本源码地址:http://www.codehy.com/vip/danpianji/2024/0907/25519.html
下载地址
相关源码

推荐源码